Wolfram Language Paclet Repository
Community-contributed installable additions to the Wolfram Language
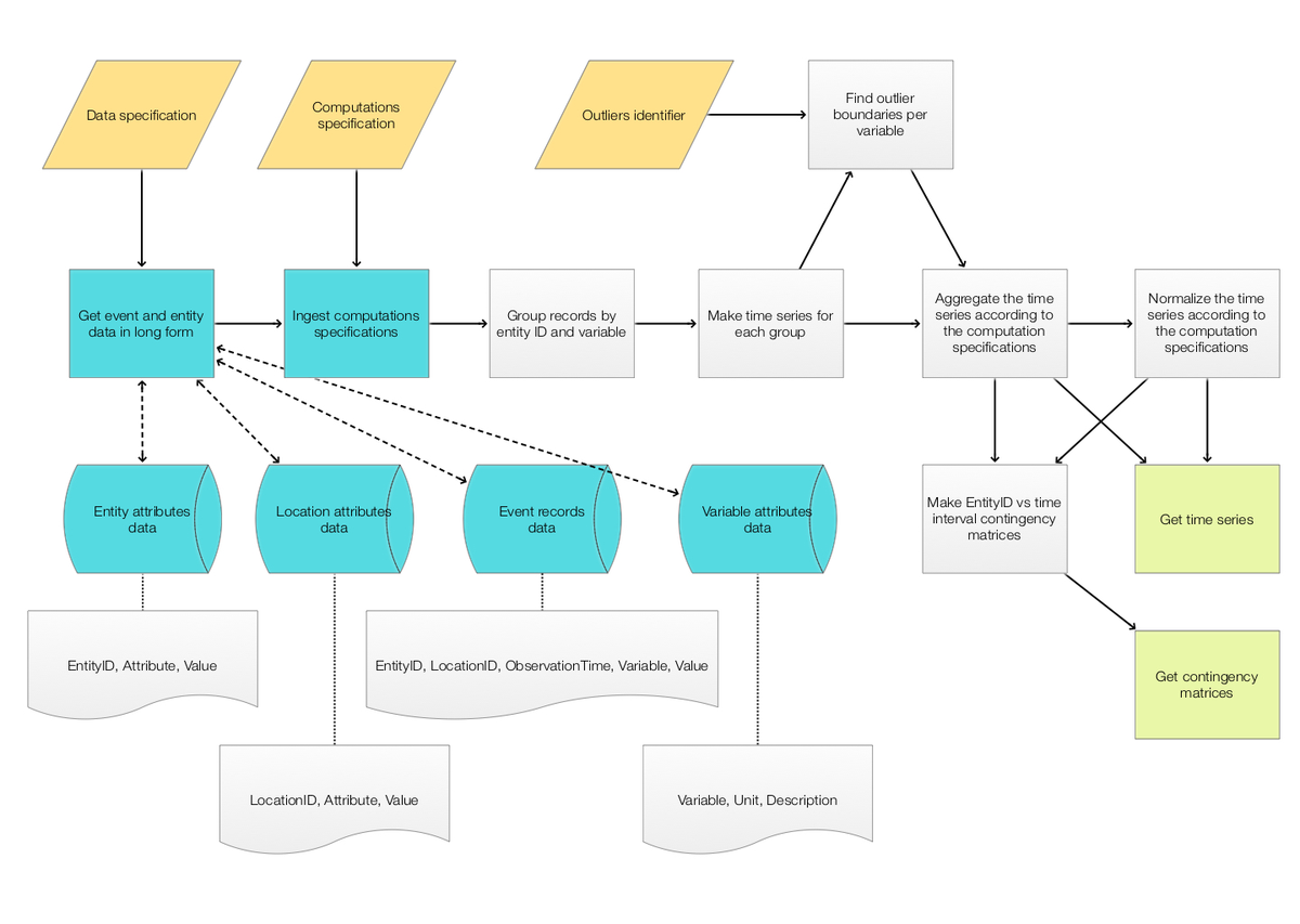
A software monad for transformation of event records
Contributed by: Anton Antonov
A software monad for transformation of event records with different variables and entities into (manageable) time series and sparse matrices.
To install this paclet in your Wolfram Language environment,
evaluate this code:
PacletInstall["AntonAntonov/MonadicEventRecordsTransformations"]
To load the code after installation, evaluate this code:
Needs["AntonAntonov`MonadicEventRecordsTransformations`"]
Prepare events data using weather data from meteorological stations close to certain major cities. The weather data is retrieved with paclet's function WeatherEventRecords from the paclet:
| In[1]:= | ![]() |
Here we assign the obtained datasets to variables we use below:
| In[2]:= |
Here are the summaries of the datasets eventRecords and entityAttributes:
| In[3]:= |
| Out[3]= | ![]() |
| In[4]:= |
| Out[4]= | ![]() |
Here we take all temperature event records for those weather stations:
| In[5]:= |
And here plot the corresponding time series obtained by grouping the records by station (entity ID's) and taking the columns "ObservationTime" and "Value":
| In[6]:= |
| Out[7]= | ![]() |
Here is a computational specification:
| In[8]:= | ![]() |
Here is a monad pipeline that process the event records into sparse matrices:
| In[9]:= | ![]() |



| Out[9]= | ![]() |