Wolfram Function Repository
Instant-use add-on functions for the Wolfram Language
Function Repository Resource:
Get the graph and additional information of a KEGG pathway
ResourceFunction["KEGGPathway"][organism,pathcode,property] get some property of the KEGG pathway associated to organism and pathcode. | |
ResourceFunction["KEGGPathway"][organism,pathcode,property,component] get some component of a property of the KEGG pathway associated to organism and pathcode. | |
ResourceFunction["KEGGPathway"][keywords,"SearchPaths"] get dataset with pathways associated to keywords. |
| KEGGPathway["Organisms"] | gets the list of organisms codes and names |
| KEGGPathway["Pathways"] | to get the list of pathways |
| KEGGPathway[organism,"Pathways"] | to get the list of pathways for an specific organism |
| "Information" | information of the KEGG pathway associated to an organism and pathcode |
| "Entries" | dataset of the entries in the KEGG pathway associated to an organism and pathcode |
| "Relations" | dataset of the relations between entries in the KEGG pathway associated to an organism and pathcode |
| "Reactions" | dataset of the reactions between entries in the KEGG pathway associated to an organism and pathcode |
| "Graph" | graph for any KEGG pathway associated to an organism and pathcode |
| "GraphRelation" | graph for a KEGG pathway associated to an organism and pathcode which only has relations between entries |
| "GraphReaction" | graph for a KEGG pathway associated to an organism and pathcode which only has reactions between entries |
| "GraphReactionAndRelation" | graph for a KEGG pathway associated to an organism and pathcode which has both reactions and relations |
| "EntryGraphName" | information for just the KEGG entry (gene,compound, reaction) named in EntryGraphName property of the "Entries" dataset |
| "Relation" | information for the relation |
| "Reaction" | information for the reaction |
| "Distance" | 0.017 | distance between the vertex and edge |
| "ArrowheadSize" | 0.013 | arrowhead size |
Get each organism name and its associated code:
| In[1]:= |
| Out[1]= | ![]() |
Get the long name of each pathway and its associated code:
| In[2]:= |
| Out[2]= | ![]() |
Get the pathways for a human:
| In[3]:= |
| Out[3]= | ![]() |
Get information about the pathway "00020" of the "hsa":
| In[4]:= |
| Out[4]= | ![]() |
This is the alternate way to get same information as above:
| In[5]:= |
| Out[5]= | ![]() |
Get the entries of the citrate cycle (TCA cycle) of a human:
| In[6]:= |
| Out[6]= | ![]() |
Get the relation entries of the citrate cycle (TCA cycle) of a human:
| In[7]:= |
| Out[7]= | ![]() |
Get the reactions of the citrate cycle (TCA cycle) of a human:
| In[8]:= |
| Out[8]= | ![]() |
Get the Graph of the citrate cycle (TCA cycle) of a human. Get the complete names of the path components hovering over them. Click the vertex name and green boxes to get more information:
| In[9]:= | ![]() |
| Out[9]= | ![]() |
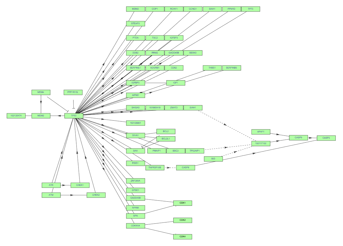
Get the Graph of the p53 signaling pathway of a macaque. Get the complete names of the path components hovering over them. Click the vertex name to get more information:
| In[10]:= | ![]() |
| Out[10]= | ![]() |
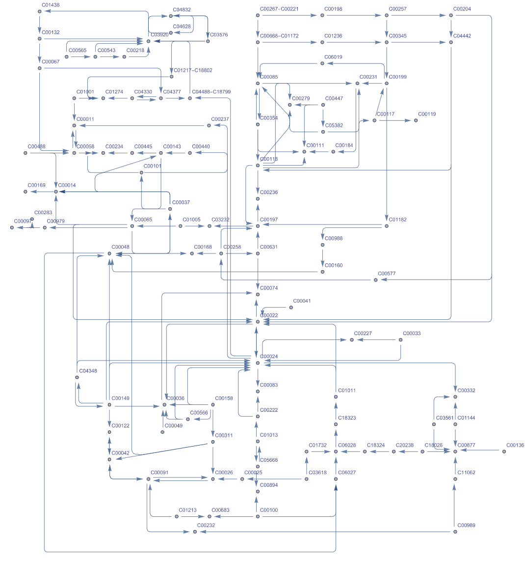
Get the Graph of the carbon metabolism of a human. Get the complete names of the graph components hovering over them. Click the vertex name and edges to get more information:
| In[11]:= |
| Out[11]= | ![]() |
Look for pathways using keywords:
| In[12]:= |
| Out[13]= | ![]() |
Get information of BID in pathway "04115" of "mcf":
| In[14]:= |
| Out[14]= | ![]() |
Get information of all the relations in which CASP9 made part of in pathway "04115" of "mcf":
| In[15]:= |
Get information of the relation CASP9 -> CASP3 in pathway "04115" of "mcf":
| In[16]:= |
| Out[16]= | ![]() |
Get information of all reactions in which C00631 is a part of the pathway "01200" of "hsa":
| In[17]:= |
Get information of the reaction CASP9 -> CASP3 in pathway "04115" of "mcf":
| In[18]:= |
| Out[18]= | ![]() |
There is an alternative way to get the Graph of large KEGG pathways such as "Metabolic Pathway" with code "01100":
| In[19]:= |
| Out[19]= |

| In[20]:= |
| Out[20]= | ![]() |
You may change VertexSize, but it will affect the view of the edges:
| In[21]:= | ![]() |
| Out[21]= | ![]() |
Make adjustments to better display the graph:
| In[22]:= | ![]() |
| Out[22]= | ![]() |
Highlight vertices base on their EntryID or any EntryGraphName in the graph of a KEGG pathway:
| In[23]:= | ![]() |
| Out[23]= | ![]() |
Highlight some edges and vertices in the graph of a KEGG pathway:
| In[24]:= | ![]() |
| Out[24]= | ![]() |
Change the style to highlight edges and vertices in the graph of a KEGG pathway:
| In[25]:= | ![]() |
| Out[25]= | ![]() |
Get the vertex list of "mcf" / "04115" entries:
| In[26]:= | ![]() |
| In[27]:= |
| Out[27]= | ![]() |
Get the edge list:
| In[28]:= |
| Out[28]= | ![]() |
Get the number of vertices:
| In[29]:= |
| Out[29]= |
Get the number of edges:
| In[30]:= |
| Out[30]= |
Get the vertex degrees:
| In[31]:= |
| Out[31]= | ![]() |
Make a histogram:
| In[32]:= |
| Out[32]= | ![]() |
Get the vertex out-degree list:
| In[33]:= |
| Out[33]= | ![]() |
Make a histogram:
| In[34]:= |
| Out[34]= | ![]() |
Get the vertex in-degree list:
| In[35]:= |
| Out[35]= | ![]() |
Make a histogram:
| In[36]:= |
| Out[36]= | ![]() |
Get the BetweennessCentrality:
| In[37]:= |
| Out[37]= | ![]() |
Make a histogram:
| In[38]:= |
| Out[38]= | ![]() |
KEGGPathway fails if given the wrong organism name or path code:
| In[39]:= |
| Out[39]= |
KEGGPathway fails if given an Entity that does not match a organism name:
| In[40]:= |
| Out[40]= |
Get a cluster analysis of the graphs based on some network properties:
| In[41]:= | ![]() |
See a dendrogram of the resulting graphs:
| In[42]:= |
| Out[43]= | ![]() |
Wolfram Language 13.0 (December 2021) or above
This work is licensed under a Creative Commons Attribution 4.0 International License